BB8 Camera Tracking
The goal of this project was to create a 3D camera track in Nuke, with reference geometry, that could then be used to create and render a CG element to integrate back into the plate.
Breakdown
The first step of this project was to create a 3D Camera Track.
I was then able to use the point cloud system to align reference geometry that matched the carton in the sequence.
The video below shows the camera track.
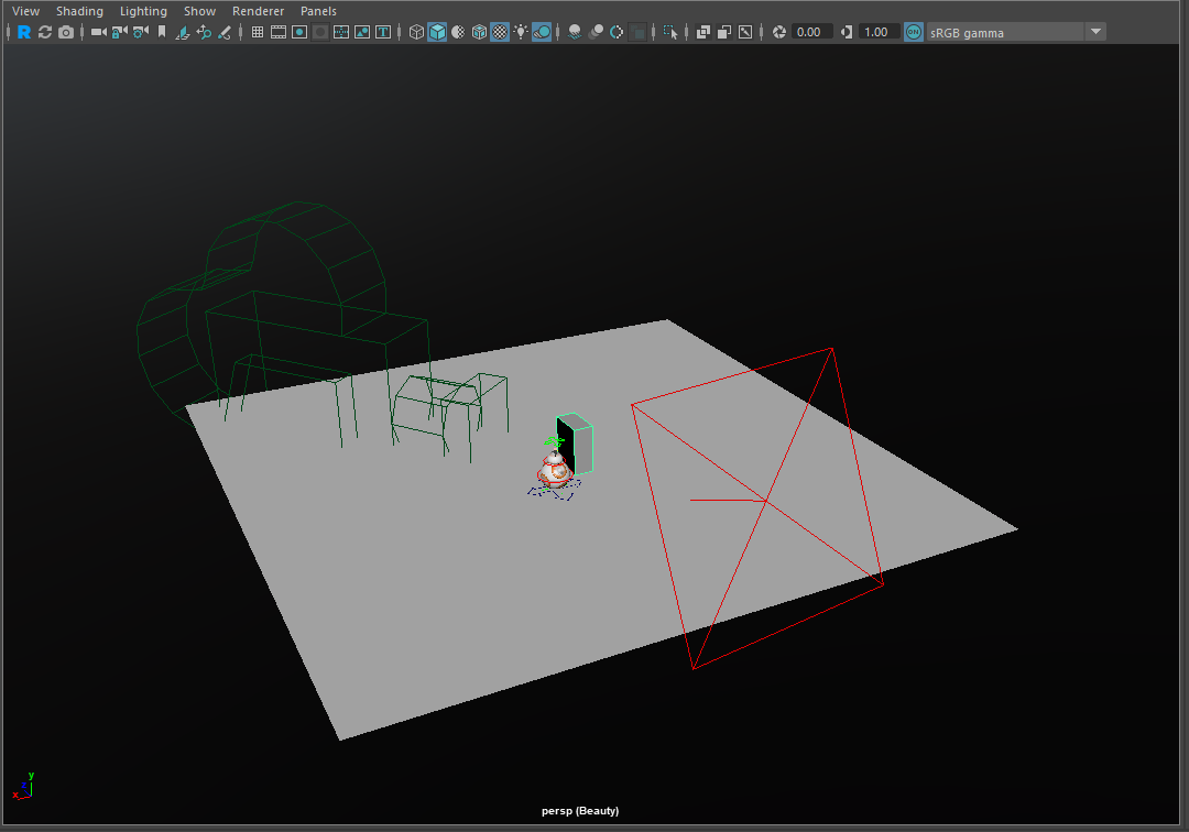
Next, I exported the reference geometry and the camera, from the 3D camera track, as an FBX that I could import into Maya.
Once the scene was set up in Maya, I was able to animate BB8’s movement, set up the lighting so that it matched the scene, and then create the following render layers:
Beauty Pass
Ambient Occlusion Pass
Reflection Pass
Shadow Pass
Once all of the layers were rendered, I integrated them back in the original sequence.
Final Result:
